
Блокировки РКН довели россиянина до того, что он снял квартиру под Калининградом
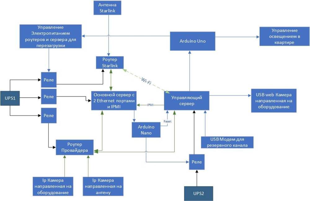
Блокировки РКН довели россиянина до того, что он снял квартиру под Калининградом и поставил там StarLink. Локацию он выбрал поближе к Польше, где спутниковый интернет от Маска можно поймать без проблем. В съемной квартире парень оборудовал серверную и подключил «умный дом». Система даже сама... Далее
